产品简介
XF700为紧凑型气象站,即该产品参数为大气温度、湿度、风速、风向、气压、降雨量(光学)、光照度七合一。通过一个高集成度结构来实现,可实现户外气象参数24小时连续在线监测,通过数字量通讯接口将七项参数一次性输出给用户。
应用领域
· 气象监测 · 微型环境监测 · 网格化环境监测 · 农业气象监测
· 交通气象监测 · 光伏环境监测 · 风力发电气象监测
产品特点
· 小型化 · 一体式设计
· 高集成度 · 模块化,无移动部件
· 方便安装 · 一年质保
· 防护罩特殊工艺隔热处理 · 支持扩展参数测量
· 免费的测试软件(XF_PcSoftV1.0向您的专属销售人员索取)
产品技术参数
监测参数 测量范围 精度 分辨率 采样频率
空气温度 -40-85℃ ±0.3℃@25℃ 0.01℃ 1HZ
空气湿度 0-100%RH ±3%RH(10%-90%RH,无凝露) 0.01%RH 1HZ
风速 0-60m/s ±(0.3+0.03V)m/s;V≤30m/s
±(0.3+0.05V)m/s; V>30m/s
V为风洞内的标准风速值 0.01m/s 4HZ
风向 0-359.9° ±3°(风速<10m/s时) 0.1° 4HZ
大气压力 500-1100hPa ±0.5hPa(25℃,950-1100hPa) 0.1hPa 1HZ
降雨量 测量形式:光学;测量范围:0-200mm/h;分辨率:0.2mm;采样频率:1HZ
光照 0-100KLux ±3%或1%F.S 10Lux 1HZ
工作温度 -40℃—80℃
输出信号 标准产品为RS485接口,ModbusRTU;
可定制SDI-12(需另购模块)
最高输出频率 被动模式:1/S 主动模式:1/min
供电 DC9-30V
防护等级 IP65
固定方式 标准产品为套筒式固定,见产品尺寸图。(可选配法兰盘固定或折弯板固定方式)
固定支架 标准产品无,可选配1.5米、1.8米支架(需另购)
线缆 3米线缆(可选配10米通讯线缆)
可定制功能
(需另购) NMEA协议、ASCII(ASCII兼容Vaisala)、CAN接口(ASCII)、倾斜角/电子罗盘、加热功能、GPS定位、内置4G(数据服务免费三年)
备注说明 1、大气温度、湿度、气压三个参数集成在一起的传感器安装在一个三层户外防辐射罩内,防辐射罩采用PC+纤维特殊比例配置,内部喷涂隔热层zui大程度减少太阳辐射的影响。无移动部件,保证了长时间测量数据的准确度。
2、风速、风向两个参数:通过超声波原理测量风速和风向,还可以输出瞬时风速、瞬时风向、 平均风速、平均风向等数据。可选电子罗盘用来测量表观风速风向数据,可选GPS来计算出真实的风速和风向。
3、光学降雨量:自动感应雨水降落在它的外表面,根据雨滴大小和数量来计算出降雨量。光学雨量计与传统物理翻斗式雨量筒比较,jing准程度是它的弱项,大部分时间光学雨量计的读数会接近翻斗但是异常事件会有显著偏差(暴雨)。但它没有移动部件,更适合应用在无法使用翻斗雨量监测的情况如:移动监测、无法维护的场所。与翻斗式与量相比光学雨量对少量的降雨具有更高的灵敏度并且不受安装场所限制的领域。
4、光照度测量选用400-1100nm波长范围光学元件配合滤光片实现测量。
5、XF_PcSoftV1.0:耘农智慧公司针对XF系列紧凑型气象站开发的上位机读取软件
⭐规格可能更新不预先通知
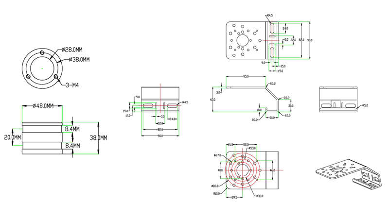
产品尺寸

配套转接件
法兰盘固定方式:

折弯板固定方式:

MODBUS RTU通讯协议(适用于紧凑型气象站XF700) 波特率:9600
数据位:8
停止位:1
校验位:无
1.1 CRC说明:
以下所有说明中,MODBUS RTU 协议中的CRC16两字节,按照MODBUS规定:低字节在前,高字节在后。
以下说明中,假定传感器地址0xFF(传感器缺省地址为FF)
1.2 返回错误码规定:
传感器对于错误指令的接收(包括CRC16效验错误),均实行不返回错误码方式。上位机可在指令发出200ms后收不到返回数据时认为发出指令失败,可重新发送指令。
1.3 标准MODBUS 寄存器说明
特别注意:MODBUS 命令中寄存器的数量或长度一项均为两字节16 位为一个单位(高字节在前,低字节在后),而非单字节8 位为一个单位。
用户应保证命令中寄存器的地址和数量这两项参数的范围在本系统规定范围之内。如果超出范围,传感器的输出结果将无法预测,用户应在上位机软件设计中保证MODBUS 命令符合本手册要求,支持最小问询周期为1S/次。
输入寄存器:用功能码 03 读
地址 操作 内容 备注
0x0001 只读 噪声,放大10倍的16进制数如0x01193表示403/10=40.3dB
0x0002 只读 liu化氢/TVOC,16进制数
0x0003 只读 SO2浓度,16进制数,如0x0172表示SO2浓度为370ppb
0x0004 只读 NO2浓度,16进制数,如0x0036表示NO2浓度为54ppb
0x0005 只读 CO浓度,16进制数,如0x0A00表示CO浓度为2560ppb
0x0006 只读 O3浓度,16进制数,如0x0123表示O3浓度为291ppb
0x0007 只读 PM2.5浓度,16进制数,如0x0172表示PM2.5浓度为370ug/m³
0x0008 只读 PM10浓度,16进制数,如0x0193表示PM10浓度为403ug/m³
0x0009 只读 空气温度,加40放大100倍的16进制数,如0x1B00表示6912/100-40=29.12℃
0x000A 只读 空气湿度,放大100倍的16进制数,如0x1603表示5635/100=56.35%
0x000B 只读 大气压强,放大10倍的16进制数,如0x2784表示10116/10=1011.6hPa
0x000C 只读 风速,放大100倍的16进制数,如0x0125表示293/100=2.93m/s
0x000D 只读 风向,放大10倍的16进制数,如0x0C14表示3092/10=309.2° 北为0°
0x000E 只读 10分钟雨量,放大10倍的16进制数,如0x0016表示2.2mm
0x000F 只读 辐射,16进制数,如0x0172表示辐射强度为为370W/㎡
0x0010 只读 光照,放大100倍的16进制数,如0x0123表示光照强度为2.91Klux或2910lux
0x0011 只读 紫外指数
0x0012 只读 CO2,16进制数,如0x01F4表示CO2浓度为500ppm
0x0013 只读 负氧离子,缩小10倍的16进制数,如0x01F4表示负氧离子个数为5000个
0x0014-
0x001f 只读 保留
0x0020 只读 电子罗盘,16进制数,如0x0036表示目前指向54° 北为0
0x0021 只读 俯仰角1 定制
0x0022 只读 俯仰角2 定制
0x0023 只读 俯仰角3 定制
0x0024 只读 经度-1 定制
0x0025 只读 经度-2 定制
0x0026 只读 纬度-1 定制
0x0027 只读 纬度-2 定制
0x0028 只读 海拔 定制
1.4通讯示例
下面举例介绍一下利用 Modbus RTU 命令访问系统寄存器的方法:
1、读取多个输入寄存器(7个实时数据)命令
发送:FF 03 00 09 00 08 81 D0
FF 03 00 09 00 08 81 D0
系统地址 功能码 寄存器地址 寄存器数量 软件自动产生的CRC16校验位
回答:FF 03 10 1A 57 0C 5F 27 83 00 11 0C 14 00 02 00 00 01 09 47 03
FF 03 10 1A 57 0C 5F 27 83 00 11 0C 14 00 02 00 00 01 09 47 03
系统地址 功能码 数据段字节数量 数据段数据 CRC16校验位
解析数据:
0x1A57= 0x1A * 256 + 0x57= 6743
温度 = 6743/100-40=27.43℃
0x0C5F= 0x0C * 256 + 0x5F= 3167
湿度=3167/100=31.67%RH
0x2783= 0x27 * 256 + 0x83= 10115
气压=10115/10=1011.5hPa
0x0011=17
风速=17/100=0.17m/s
0x0C14=0x0C * 256 + 0x14= 3092
风向=3092/10=309.2°
0x0002=2
雨量=2/10=0.2mm
0x0109=0x01*256+0x09=265
光照=265/100=2.65klux=2650lux
2、读取单个输入寄存器命令
发送:FF 03 00 09 00 01 41 D6
FF 03 00 09 00 01 41 D6
系统地址 功能码 寄存器地址 寄存器数量 软件自动产生的CRC16校验位
回答:FF 03 02 1A 57 DB 0E
FF 03 02 1A 57 DB 0E
系统地址 功能码 数据段字节数量 数据段数据 CRC16校验位
解析数据:
0x1A57= 0x1A * 256 + 0x57= 6743
温度 = 6743/100-40=27.43℃
3、读取地址寄存器命令
发送:00 03 00 00 00 01 85 DB
00 03 00 00 00 01 85 DB
功能码 寄存器地址 寄存器数量 软件自动产生的CRC16校验位
回答:00 03 02 00 01 44 44
00 03 02 00 01 44 44
功能码 数据段的字节数量 数据段数据 CRC16校验位
数据段数据为0x0001 =01 表示系统地址为01
4、修改内部寄存器(系统地址)命令(把地址改为0x33)
发送:00 06 00 00 00 33 C8 0E
00 06 00 00 00 33 C8 0E
功能码 寄存器地址 新地址 CRC16校验位
回答:00 06 00 00 00 33 C8 0E (表示修改成功))
00 06 00 00 00 33 C8 0E
功能码 起始地址 新地址 CRC16校验位
5、设置雨量累计时间
发送:00 06 01 07 00 0A B8 21
00 06 01 07 00 0A B8 21
功能码 寄存器地址 累计时间(10分钟) CRC16校验位
回答:00 06 01 07 00 0A B8 21 (表示修改成功)
00 06 01 07 00 0A B8 21
功能码 起始地址 累计时间(10分钟) CRC16校验位
注:设备出厂默认为连续累计不清0模式。
将雨量累计时间设置为0时,设备不自动清零降雨量,一直累计,可通过断电重启或重新设置雨量累计时间的方式将降雨量清零(可定时下发00 06 01 07 00 00 38 26指令清0)
6、设置磁偏角修正(仅针对选配电子罗盘时)
发送:00 06 01 06 00 05 A9 E5
00 06 01 06 00 05 A9 E5
站号 功能码 寄存器地址 修正角 CRC16校验位
回答:00 06 01 06 00 05 A9 E5 (表示修改成功)
00 06 01 06 00 05 A9 E5
站号 功能码 寄存器地址 修正角 CRC16校验位
修正角含义
高八位表示修正方向,0x00代表正修正,0x01为负修正
低八位为需要修正的角度
例 0x00 05 表示需要在输出值上增加5度
0x01 03 表示需要在输出值上减少3度
7、读取经纬度信息
发送AT+GPS#
回复
GPS:36.12345,N;114.12345,E;2019-01-01,D;10:20:00,T;0040.2,H#
补充协议:(默认设备地址为FF)
主动上报周期 (寄存器地址0x01 0A) 单位为min,0代表不上报
00 06 01 0A 00 0A 29 E2 (设置主动上报周期为10分钟)
主动上报长度 (寄存器地址0x01 0B )
00 06 01 0B 09 05 3E 76(主动上报寄存器地址09-0D)
波特率 (寄存器地址 0x0102)
00-06分别代表2400、4800、9600、19200、38400、57600、115200
00 06 01 02 00 02 A9 E6(设置波特率为9600,非专业人士请勿自行更改)
质保及售后:
保修承诺:产品自交付期起质保期为12个月(因未按照相应的技术要求操作或其他的人为行为导致产品发生问题除外)。
售后承诺:用户可以通过电话咨询有关技术问题,并得到明确的解决方案。若属于产品本身质量问题可返厂维修或更换。






